广东坚果律师事务所
专业领域
他人虚假出资,现有股权莫名被稀释?如何应对?坚果律师给你支招 时间:2021-10-13 / 浏览:2455

图片

图片


关键词

股东资格  虚假增资


裁判要旨

1、未经公司有效的股东会决议通过,他人虚假向公司增资以“稀释”公司原有股东股份,该行为损害原有股东的合法权益;
2、虚假增资行为即使已被工商行政机关备案登记,仍应认定为无效,公司原有股东股权比例应保持不变


基本案情

2004年4月21日,原告黄伟忠与被告陈强庆等五人共同出资设立了宏冠公司,注册资本为400万元,其中原告黄伟忠出资80万元,持股20%。2006年10月20日,苏州市太仓工商行政管理局根据宏冠公司的申请,将宏冠公司登记的注册资本由400万元变更登记为1500万元,同时原股东黄伟忠持股情况变更登记为:出资80万元,持股5.33%,并新增股东新宝公司,登记为出资1100万元,持股73.33%。
一审审理中,被告新宝公司等出示了落款日期为2006年9月26日的《上海新宝建筑安装工程有限公司股东大会决议》及落款日期为2006年9月28日的《太仓宏冠钢结构制品有限公司章程》,拟证明全体股东均表示同意上海新宝建筑安装工程有限公司入股。经鉴定,上述两份决议上“黄伟忠”的签名字迹与对比样本上的“黄伟忠”签名字迹不是同一人书写形成。
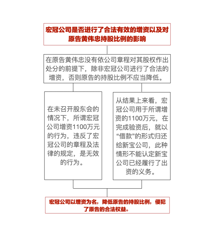
根据宏冠公司章程的规定,公司增加注册资本,应由公司股东会作出决议,并经代表三分之二以上表决权的股东通过。被告新宝公司用于所谓增资宏冠公司的1100万元,于2006年10月18日完成验资后,就以“借款”的形式归还给新宝公司

图片

(点击查看大图)

案件争议焦点

宏冠公司是否进行了合法有效的增资以及对原告黄伟忠持股比例的影响。


一审判决

图片

(点击查看大图)


审判决

图片

(点击查看大图)


案件

本案系股东资格确认纠纷,体现了法院在处理同类案件时的审理思路和裁判要点,坚果律师在对案件分析后,同时也归纳出本案涉及的几个问题进行了分析。


01股东资格确认纠纷

股东资格确认纠纷是指股东与股东之间或者股东与公司之间就股权是否存在或者持有比例多少发生争议而引起的纠纷。一般是股东之间由于出资瑕疵、股权代持、担保借贷、股权转让等导致公司实际股东和名义股东不一致产生的纠纷。

法官在审理此类案件的思路主要是依据出资情况和意思表示来确认实际股东,并采取“双重标准,内外有别”的审查原则,即对内采取实质审查标准,以出资为核心加以审查;对外采取形式审查标准,以登记为核心进行审查。

02股东资格认定标准

股东资格的确认,应当根据出资情况、公司章程、股东名册、出资证明书、工商登记等多种因素,结合当事人具体实施民事行为的真实意思表示综合审查确定。总的来说,股东资格的取得应考量两个要件即实质要件和形式要件:

实质要件:

1、已经实际出资或认缴出资了《公司法》的规定出资额(即出资)

2、已经以合法方式受让或继受了股权(意思表示),并且不违法法律法规强制性规定。(出资+意思表示)

形式要件:

本质上指实质要件的外在表现形式,具体包括:

(1)股东协议;发起人协议/股权转让协议

(2)出资证明书或者证权证书

(3)公司章程

(4)内部股东名册,属于法定证明文件

(5)外部工商登记,具有对抗效力

当实质要件和形式要件不一致时,就需要审查是否存在股权代持的合意、实际出资情况、是否对公司经营决策享有股东权利等,最终法院认定股东资格时仍是以当事人是否实际出资和存在增资入股等法律行为的真实意思表示。


实务建议

1、在发起设立公司或者股权转让、股份代持等方式取得公司股权时,建议留存经公司盖章确认的出资证明书、股东名册。
2、公司章程是公司股东之间共同协商的结果,是公司的自治性法规,公司的股东受到公司章程的制约。公司存在风险时及时要求修改或修正公司章程的记载事项,是能够确认股东资格非常实用的的方法。
3、保留股东实缴出资或者增资后公司出具的收据、银行出具的进账单、汇款单等凭证、支付的股权转让款凭证等,均是能反映股东已经履行出资义务的最有利证据。
4、积极参与公司的股东会,并在股东会决议中以股东身份作出表决或者在公司分红的股东会决议中作出表决并实际取得分红收益,也是认定因实际行使股东权利而获得股东身份的证据。


结语

文章案例判决系于2013年由上海市第二中级人民法院作出,并于2015年由[敏感词]人民法院公报作为指导案例公布。指导案例的意义,在于下级法院在同类案件裁判时,应当参照其主要观点或论证过程。该案例进一步明确了存在虚假决议的增资情况时,即使该出资行为已被工商行政机关备案登记,仍应认定为无效。股东资格确认问题是公司诉讼中其他纠纷的基础性问题,其重要性不言而喻,不管是公司一方还是股东一方在公司设立时和日后的运营管理中都应注意留存好出资证明书、股权凭证、股东名册等形式要件文书以预防可能发生的纠纷风险。

上一条: 坚果律师关于育儿假和护理假具体实施问题的解读

下一条:责任限制型格式条款在合同中的效力及适用规则|坚果律师